
Детальний опис продукту
| Швидкість етикетки: | 20-200 шт/хв (залежно від довжини етикетки та товщини пляшки) | Об'єкт щільної етикетки: | 20-200мм |
|---|---|---|---|
| Висота об'єкта: | 30-200мм | Висота ярлика: | 15-110мм |
| Довжина ярлика: | 25-300мм | Внутрішній діаметр етикеткового ролика: | 76мм |
| Зовнішній діаметр етикеткового ролика: | 300мм | Блок живлення: | 220V 50/60HZ 0,75KW Однофазний |
| Вага машини: | 150 кг | Розмір машини: | 1600 (Д) * 550 (Ш) * 1600 (В) мм |
| Ключове слово: | Аплікатор етикетки з плоскою поверхнею | Модель 1: | HAP200 |
| Модель 2: | HAP300 |
Автоматична машина для нанесення етикеток на плоску поверхню, автоматична машина для нанесення етикеток з нержавіючої сталі SUS304 зверху та збоку
Застосування:
Автоматична машина для нанесення етикеток на плоскій поверхні, автоматична машина для нанесення етикеток з нержавіючої сталі SUS304 зверху та збоку застосовна для всіх видів плоских предметів, таких як харчові, хімічні, фармацевтичні, косметичні, канцелярські товари, компакт-диски, картонні коробки, коробки та різні масляні чайники тощо. автоматична машина для верхнього та бічного етикетування призначена для маркування плоскої сторони. Економічна автоматична верхня та бічна етикетувальна машина підходить для:

Особливості:
- Основний корпус виготовлений з нержавіючої сталі SUS304 та високоякісного алюмінієвого сплаву.
- Головка для маркування приводиться в рух передовим кроковим двигуном, який імпортується з Японії.
- Все чарівне око - це вдосконалений фотодетектор, виготовлений в Японії.
- Система управління ПЛК оснащена людським інтерфейсом, що включає 60 груп блоку пам'яті.
- Положення та висота маркування регулюються.
- Висоту транспортування можна регулювати за висотою виробничої лінії.
- Вміти підключатися до конвеєра та виробничої лінії
- Прозорий монітор етикеток для опції.
Зовнішній вигляд:

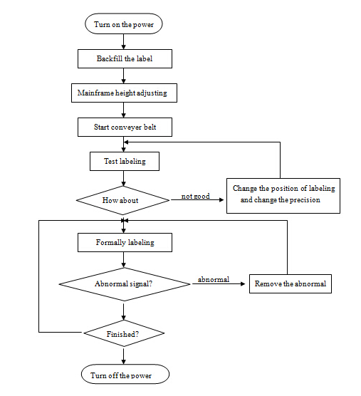
Операційна схема:

Кругова діаграма:

Упаковка та доставка:
1. Порт:Шанхай
2. Деталі упаковки:дерев'яний футляр експортна упаковка
3. Деталі доставки:Зазвичай через 12-15 днів після отримання платежу
FAQ:
1).Етикетка показати erect go ffer
Причина: вихідна швидкість маркування занадто висока, або швидкість конвеєра є низькою
Рішення: уповільнити швидкість виведення етикетки або прискорити швидкість складальної лінії (швидкість переміщення пляшки).
2).
Причина:
① дошка плуга не плоска;
②Край дошки не паралельний кришці пляшки;
③ етикетка натиснута занадто легко
Рішення:
①змінити плужну дошку,
②Відрегулюйте так, щоб край дошки був паралельний кришці пляшки,
③ належним чином натиснути на ремінь етикетки.
Тег: аплікатор для плоских етикеток, машина для етикетування коробки









